为贯彻习近平总书记关于研究生教育的重要指示精神,全面贯彻党的教育方针,落实立德树人根本任务,牢固“四个意识”,坚定“四个自信”,坚决做到“两个维护”,注重分类培养、优化学科专业布局,客观公正地反映公司全日制研究生在校期间的综合表现,保证和进一步提高公司公司产品质量,依据《356体育在线官网研究生奖学金评定办法》,并结合公司实际,特制定公司研究生奖学金评定办法实施细则,按下列量化指标进行评定。学术型研究生和专业学位研究生按下达指标分别评定。
一、成立学院研究生奖学金评定领导小组
组长:经理
副组长:分管副经理
成员:电气、控制、交通学科负责人及导师各 1 人
二、参评基本要求:
(1)具有坚定正确的政治方向,热爱祖国,热爱人民,热爱社会主义,认真贯彻执行党的路线、方针和政策。自觉遵守国家各项法律、法规和学校规章制度,具有良好的道德品质。若出现违纪违法或违背诚信道德(如考试舞弊、学术不端)等行为受到学校或学院通报批评及以上处分的则取消评奖资格;
(2)第二学年与第三学年研究生的研究生均可参评国家奖学金和政府奖学金,学业奖学金在各自学年研究生单独评定;
(3)需满足《356体育在线官网研究生奖助学金实施细则(试行)》中的参评资格要求;
(4)参评国家奖学金原则上需有一篇 CSCD 及以上的期刊论文录用或发明专利授权;
(5)参评政府奖学金原则上需有一篇核心及以上期刊论文录用或发明专利授权;
以上论文或专利认定均需署名356体育在线官网为第一单位,研究生为第一作者;或导师(本人的正导师或副导师)为第一作者,研究生为第二作者,分区认定以校科研处认定为准。
三、量化指标
(一)平时成绩 A
平时成绩 A 由课程成绩、开题报告成绩(含文献阅读)和导师评价成绩三部分组成:
1、开题报告成绩(含文献阅读)
根据开题报告成绩评定:优 90 分,良 80 分,中 70 分,及格 60 分,不及格 0 分,按照 2 个学分计入平时成绩。
2、导师评价成绩
导师根据研究生的科研态度、科研成效及贡献度、创新实践能力、参加学术活动等情况按五级分制给出评分,对应分值为:优 90 分,良 80 分,中 70 分,及格 60 分,不及格0 分。导师所带的每一届研究生(学术型+专业学位)评分为优者不能超过 2 人,按照 2 个学分计入平时成绩。
3、平时成绩 A 计算公式:A=∑( K×考试成绩×学分)/∑学3分
均衡系数 K:K = 全校所有课程的平均成绩/单门课程平均成绩
个人培养计划中所有学位课程和选修课程的成绩参与“课程成绩”计算,不考虑补修课程和实践环节成绩;不及格课程一律按零分计算,非百分制成绩按相关规定转换成百分制后参与计算;手续齐全的缓考课程按第一次补考成绩计算。
(二)科研综合能力 B
按下列分项成绩进行累加:
B=B1+ B2
1、发表学术论文或获得专利权 B1
按发表学术论文(或专利)等级对应的分值累加。文章必须以356体育在线官网为第一署名单位,统计截止时间为发布评奖通知的上个月末,有录用通知即可。研究生必须提供证明材料原件和复印件,由学院进行审核并对复印件进行存档。

注:(1)论文作者认定原则:研究生为第一作者;或导师(本人的正导师或副导师)为第一作者,研究生为第二作者,其他署名顺序不能加分;
(2)除第一和第二档论文外,多篇论文加分只记最高水平论文,不重复累计;
(3)已列入黑名单的期刊不包含在内;
(4)对于非学术论文性质的出版物、非本专业相关的专利等,一律不能加分;
(5)所有发表论文刊物的级别按科研处认定。
2、科技竞赛获奖项目 B2
研究生就读期间参加科技竞赛项目(见附录),统计截止时间为发布评奖通知的上个月末。获奖者可根据下列原则加分,学院验证获奖证书原件,存档复印件。加分参考标准为:

注:(1)对于集体合作项目获奖,只认前三名,从主持人开始按表中奖励分数依次递减(递减比例 100%、75%、50%),获奖项目如无主持人,按照表中奖励分数乘以 75%计分,同一年同一类别项目参加不同级别的竞赛或同次赛事参加不同项目,都只按最高级别标准加分;
(2)除第Ⅰ类赛事获国奖且排名第 1 的人员外,参加多项赛事只记最高水平加分,不重复累计;
(3)未列入上述名单的科技竞赛及竞赛级别,由学院奖学金评定领导小组认定是否加分和竞赛级别。5
(三)重要社会工作及荣誉加分 C
参与重要社会工作,取得相应成果或获得相关荣誉可以加分。统计截止时间为发布评奖通知的上个月末。获得多项荣誉,只记最高项,具体加分方式见下表:

注:对于文稿、摄影、美术、书法作品等,只认定第一作者加分。
(四)社会实践 D
依据研究生平时行为因素进行评定。统计截止时间为发布评奖通知的上个月末。按下列分项成绩进行累加:
D=D1+ D2+ D3
注:社会实践能力 D 按下列分项成绩进行累加(其中:D1单项最高限分为 60 分,D2单项最高限分为 60 分,D3单项最高限分为 60 分,D1+ D2+ D3总分不超过 100 分)。
1、参加专业实践及学术文化活动 D16

2、社会工作与活动 D2


3、各类荣誉 D3

注:凡是参加活动的次数认定,由学院研究生秘书处签到本为准。
对于集体荣誉,只认前三名,从主持人开始按表中奖励分数依次递减(递减比例 100%、75%、50%),获奖项目如无主持人,按照表中奖励分数乘以75%计分,同一年同一类别项目参加不同级别的竞赛或同次赛事参加不同项目,都只按最高级别标准加分;
四、量化结果计算
量化结果 S:
S = A+B+C+D
五、附则
1、本实施细则从 2021 年 9 月 1 日开始执行,本实施细则的最终解释权归356体育在线官网。
2、有特殊情况,经员工提出申请,由评奖委员会研究决定。
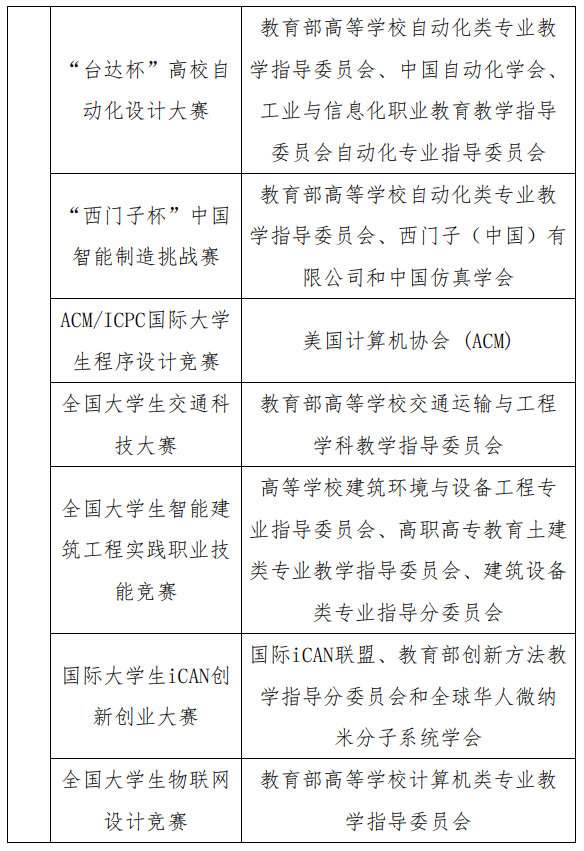
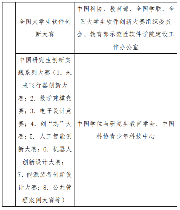
附录:竞赛名单



356体育在线官网
2021年6月1日