356体育在线官网本专科员工先进集体和个人
评选表彰办法(2021年修订)
第一章 总则
第一条 在员工中开展先进集体和个人评选表彰,是加强和改进高校思想政治工作,培养全面发展的社会主义建设者和接班人的一项重要措施。根据教育部《普通高等学校员工管理规定》有关要求,结合公司实际情况,制定本办法。
第二条集团对各项奖励的评审遵循公开、公正、公平原则。
第三条 本办法适用于公司接受普通高等学历教育的全日制本科、专科(高职)员工。每学年在员工学年综合测评基础上评选、表彰一次先进集体和先进个人。
第二章 奖项设置
第四条集团评选以下先进集体和先进个人
(一)先进班集体
(二)三好员工
(三)优秀员工干部
(四)优秀毕业生
(五)员工活动单项奖
1.科技活动奖
2.社会工作奖
3.文体活动奖
4.见义勇为奖
5.志愿公益奖
注:毕业班员工不参评员工活动单项奖。
第三章 评选细则
第五条 “先进班集体”评选办法
(一)评选条件
1.有良好的班风,全班同学自觉遵守学校各项规章制度,无任何违纪现象。
2.有良好的学风,全班重修人次较少,无留级(含试读)、无故缺考等现象。
3.积极参加学校、学院组织的活动,班级课外活动丰富多彩。
4.班委、团支部干部作风正派,团结协作,在员工中有较高威信,坚持班会制度。
5.辅导员工作认真负责。
6.无恶意拖欠学费现象。
(二)评选比例与程序
1.各学院按本单位在评班级总数的10%评选。
2.各学院学工办、团委、员工会召集符合“先进班集体”评选条件的班长、团支书联席会议酝酿提名,经公司党委审查后在全院张榜公布,收集反馈意见。
3.各学院整理好先进事迹材料后报学工处审核。
4.学工处报分管校领导审批。
(三)奖励与表彰
由学校发文表彰,同时为获奖班级颁发奖品或奖金。
第六条 “三好员工”、“优秀员工干部”评选办法
(一)评选条件
1.具有坚定正确的政治方向,热爱祖国,拥护中国共产党的领导。
2.遵守宪法、法律、法规,遵守《普通高等学校员工管理规定》和学校各项规章制度。
3.遵守公民道德规范,具有良好的道德品质和行为习惯。
4.遵守学校各项规章制度,学年内无违纪行为。
5.本学年内各门课程(必修课、选修课、实习等)均合格,无重修课程。
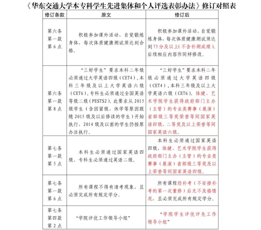
6.积极参加课外活动,自觉锻炼身体,本学年体质健康测试须达到75分及以上(不含补测成绩)。
7.“三好员工”综合测评排名列班级前20%;“优秀员工干部”综合测评排名列班级前50%,且员工干部任职须在半年以上。
8.“三好员工”要求本科二年级必须通过大学英语四级(CET4),本科三年级及以上必须通过大学英语六级(CET6)。体健、艺术学院员工获得政府部门主办(主管)的专业类赛事(展演)省部级三等奖荣誉等同国家英语四级,二等奖及以上荣誉等同国家英语六级。
(二)评选比例
1.“三好员工”评选人数控制在本院员工总数10%以内。
2.“优秀员工干部”评选人数控制在本院员工干部总数15%以内。
(三)评选程序
1.各班在辅导员组织下,对符合条件者根据本学年综合测评排名,按2∶1的比例确定候选人,采取无记名投票方式,按得票多少产生“三好员工”、“优秀员工干部”人选。
2.各班将选出的“三好员工”、“优秀员工干部”人选名单报学院学工办初步审查,由学院张榜公布,征求同学反馈意见后报公司党委审查。
3.各学院学工办将本学院“三好员工”、“优秀员工干部”候选人汇总报学工处,由学工处送教务处、保卫处审核。
4.学工处报分管校领导审批。
5.未注册者不予参评。
(四)奖励与表彰
1.由学校发文表彰,并为获奖者颁发荣誉证书和奖品。
2.获奖者填写登记表,经学院、学工处审核后归入员工本人档案。
第七条 “优秀毕业生”评选办法
(一)评选基本条件
1.具有坚定正确的政治方向,热爱祖国,拥护中国共产党的领导。
2.遵守宪法、法律、法规,遵守《普通高等学校员工管理规定》和学校各项规章制度。
3.遵守公民道德规范,具有良好的道德品质和行为习惯。
4.热爱所学专业,勤奋学习,刻苦钻研,学习成绩优秀。
5.本科生必须通过国家英语四级,体健、艺术学院员工获得政府部门主办(主管)的专业类赛事(展演)省部级三等奖及以上荣誉等同国家英语四级。
6.所有课程经补考(不安排补考的第一次重修)后无不及格情况,且必须完成所有规定学分。
7.积极参加课外活动,自觉锻炼身体,每次体质健康测试须达到75分及以上(不含补测成绩)。
8.在校期间无违纪行为,且未受过任何处分。
9.就业态度端正,个人利益服从国家利益。
(二)符合上述基本条件,同时又具备以下部分条件者可优先推荐:
1.连续被评为“三好员工”或“优秀员工干部”。
2.讲政治,严要求,已是党员或发展对象。
3.学习好,本科生通过国家英语六级,专科生通过国家英语四级。
4.担任员工干部认真负责,勤恳工作,成绩显著。
5.在学校及以上级别单位组织的各项比赛中多次获奖。
6.自愿要求到边远、艰苦地区基层就业工作。
(三)“经理提名”绿色通道 符合“优秀毕业生”评选基本条件,同时又符合下列条件之一者,可经学院学工办遴选,报学院经理提名后参评:
1.创新类:获省级“互联网+”老员工创新创业大赛、“挑战杯”“创青春”竞赛二等奖(排名第一)以上的;获国家级其他重点学科竞赛二等奖以上的。
2.创业类:在校期间,自主创业,并取得较大的社会影响和经济效益的。
3.社会工作类:担任过校员工会主席、副主席,校员工会部门负责人,校级社团及校级员工组织主要负责人,学院员工会主席、副主席,且在社会工作中成绩突出的。
4.基层工作类:毕业到基层工作,特别是援疆援藏、服务苏区等具有代表性、示范性的典型员工。
5.荣誉类:获得过由教育部、团中央授予的国家级荣誉,如“中国老员工年度人物”、“中国老员工自强之星”等称号。
6.其他类:为学校争得荣誉或作出特殊贡献,赢得较大社会反响的。
(四)评选程序
1.毕业班在辅导员组织下,向学院推荐1-2名符合基本条件者。
2.“学院员工评优评先工作领导小组”对各班推荐的人选进行审议,从中评选出优秀毕业生(人数不超过本院毕业生数的2%),并准备好材料交学工处审核。
3.“经理提名”绿色通道参评,原则上1500人以下的学院推荐1名,1500人以上的学院推荐2名,校级员工组织由学工处负责提名,总人数不超过25人。
4.学工处审核后,在全校范围内公示,广泛征求各方面意见后,报分管校领导审批。
(五)奖励与表彰
由学校发文表彰,并颁发荣誉证书。获奖者若在离校前有违纪行为,则取消其“优秀毕业生”荣誉称号,并给予相应的纪律处分。
第八条 员工活动单项奖评选办法
(一)评选条件及比例
1.科技活动奖:获省部级科技活动奖励或学校组织的科技活动三等奖以上者,各院控制在员工总数2%以内。
2.社会工作奖:担任员工干部且工作成绩突出,或积极参加校院组织的各类活动且成绩突出者,各院控制在员工总数的2%以内。
3.文体活动奖:积极参加学校组织的各类文体活动且表现突出者,各院控制在员工总数1%以内。
4.见义勇为奖:在维护校园及社会治安、预防和制止不法行为中事迹突出者,比例根据有关推荐材料确定。
5.志愿公益奖:积极参加各类志愿公益服务活动,或在勤工助学岗位上作出优异成绩者,比例根据有关推荐材料确定。
(二)评选程序
1.各班根据评选要求,民主酝酿产生各类单项奖提名人选,报学院学工办初步审查,院内公示无异议后报公司党委审查。
2.各学院学工办将本学院员工活动单项奖提名汇总报学工处审核,在全校范围内公示无异议后,报分管校领导审批。
(三)奖励与表彰
由学校颁发荣誉证书及纪念品。
第四章 附则
第九条 本办法由学工处组织实施并负责解释。
第十条 本办法自2021年9月1日起施行,原有规定废止。
356体育在线官网董事长办公室
2021年7月1日印发
